구글 애널리틱스 데이터로 AG Cloud Express의 새로운 기능을 확인하세요!

안녕하세요!
비트나인에서 새롭게 출시한 클라우드 그래프 DB 서비스인 AG Cloud Express, 다들 써 보셨나요? 이 클라우드 서비스는 테이블 데이터(CSV)를 노드와 엣지라는 이미 시각화된 단위로 표현해주기 때문에, 데이터 속에 숨겨진 인사이트 도출에 최적화 되어있습니다!
AG Cloud Express는 출시와 함께 사용자가 그래프 DB를 체험할 수 있도록 4개의 데이터셋이 제공된 바 있습니다. 이 데이터셋의 주요 목적은 신규 사용자가 그래프 데이터베이스의 시각화 방식을 이해하도록 돕기 위한 것이었습니다. AG Cloud Express는 온전한 그래프 분석 엔터프라이즈 서비스가 되기 전까지 많은 기능을 추가할 예정입니다. 이 게시글을 통해 AG Cloud Express에 업데이트된 새로운 핵심 기능을 소개해 드리고자 합니다.
여러분의 CSV 파일을 AG Cloud Express로 가져올 수 있습니다!
튜토리얼 또는 이 블로그 게시글을 보기 전에 새롭게 추가된 기능을 보고 시도하셨다면 오류 메세지를 받아보셨을 수도 있습니다. 데이터를 어떤 방식으로 모델링하는지, 그리고 AG Cloud Express가 이해할 수 있는 규칙이 어떠한지에 대해 확인하려면 이전의 튜토리얼을 참고하시면 됩니다.
AG Cloud Express에 CSV 파일 가져오는 방법
비트나인의 R&D팀은 최근 AG Cloud Express에 유저들의 CSV 데이터를 읽고 데이터를 노드 및 엣지로 표현할 수 있는 ‘Import your own data’ 기능을 업데이트했습니다. 이 기능을 기다리고 있던 사용자 분
bitnine.tistory.com
위 링크로 제공된 튜토리얼의 예시로, 이번에는 저희 비트나인에서 세 가지 CSV 파일을 준비했습니다. 이 CSV 파일은 구글 애널리틱스로부터 다운로드 받았던 미가공 데이터를 간단하게 모델링한 것입니다.
AG Cloud Express로 구글 애널리틱스 분석하기
튜토리얼에서 제공하는 세 개의 CSV 파일은 다음과 같습니다. AG Cloud Express에 제공되는 그래프 시각화 도구인 AG Viewer에서 데이터가 어떻게 그려지는지 확인하겠습니다. 구글 시트에서 CSV 파일로 다운받는다면 튜토리얼과 이번 게시글에 있는 모의 시나리오를 이해하는데 참고하실 수 있습니다.
Region(지역) 파일은 온라인 커머스 웹사이트에 방문한 지역을 보여줍니다. 이 파일은 시작 노드(start node)로 선정합니다.
Page(페이지) 파일은 웹사이트에 있는 각각 항목의 페이지를 보여줍니다. 이 파일은 끝 노드(end node)로 선정합니다.
엣지 파일은 시작과 끝 노드간의 관계를 나타냅니다. 엣지에는 속성(property)이 포함되는데 이는 페이지에 방문한 수를 나타냅니다.
이 세 파일을 AGViewer로 표현하면 아래 이미지와 같습니다.

아래 모의 시나리오를 통해 위 데이터에서 어떤 인사이트를 얻을 수 있는지 살펴 보겠습니다.
시나리오:
한 마케팅 전문가는 구글 애널리틱스에서 한 달 분량의 구글 상품 매장 데이터를 수집했습니다. 전문가는 캘리포니아가 웹사이트 방문의 예상 가치를 측정하고 매출을 늘려 성공적인 ROI를 달성할 수 있을 것으로 내다봤습니다. 반면, 뉴욕의 트래픽이 많지 않다는 점을 발견한 이 전문가는 뉴욕 지역의 방문 트래픽을 늘리기 위한 방법을 생각했습니다.
또, 전문가는 가장 많은 방문 트래픽을 기록했던 캘리포니아와 비교하여 동일한 방문 페이지와 뉴욕이 방문하지 않은 페이지들을 찾고자 했습니다.
위와 같은 결과를 알아낼 수 있다면, 뉴욕의 방문자를 대상으로 어떤 상품의 웹사이트를 먼저 개선해야 하는지 알 수 있을 것으로 판단했습니다. 공통되는 페이지는 어떻게 하면 트래픽을 개선할지, 공통되지 않은 페이지는 어떤 마케팅 전략을 짜서 새로운 트래픽을 유도할지 대책을 세우고자 했습니다.
테이블 데이터만 보고 분석 결과를 도출하기에는 많은 시간이 소모될 것을 알았기 때문에, 전문가는 새로 출시된 그래프 시각화 서비스인 AG Cloud Express를 통해 니즈를 찾고자 했습니다.
Step 1:
캘리포니아와 뉴욕을 비교하기 위해 전문가는 캘리포니아와 뉴욕의 테이블 데이터를 별도로 구성했습니다. 하나의 지역에 대한 단순 로그 데이터를 볼 때는 테이블 데이터가 더 선호됩니다.


Step 2:
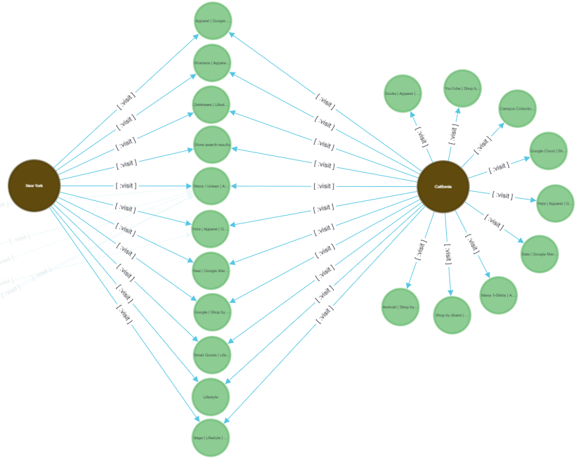
다음으로 전문가는 AG Cloud Express에서 CSV 파일을 가져와 두 지역의 공통된 웹사이트를 찾았습니다. 이 경우 그래프를 통해 지역과 페이지 간의 관계를 쉽게 파악할 수 있습니다. AGViewer에는 선택한 영역을 강조 표시 할 수 있는 필터/검색 기능이 있습니다. 그래프 데이터를 아래와 같이 깔끔하게 보려면 약간의 수동적인 조절이 필요합니다.



전문가는 AGViewer 덕분에 어떤 항목들이 뉴욕과 관계가 없는지 알 수 있습니다. 그 항목들은 아래와 같습니다.
Shop by Brand
Google Cloud | Shop by Brand
Mens T-Shirts | Apparel
Android | Shop by Brand
Campus Collection
YouTube | Shop by Brand
Hats | Apparel
Sale
Socks | Apparel
Apply Edge Weight 소개
AGViewer의 또 다른 장점은 엣지의 두께를 제어하는 기능입니다. 새로 추가된 이 기능은 엣지의 속성값이 클수록 두껍게 만들어서 전체 네트워크를 볼 때 어떤 엣지에 속성값이 많은지 구별하기 쉽게 합니다.


이 기능을 통해 전문가는 더 높은 속성을 가진 엣지를 구별 할 수 있게 되었습니다. 어떤 사이트를 더 많이 방문하는지 구별하고, 특정 사이트가 다른 사이트보다 더 많은 조회수를 얻었는지에 대해 생각해볼 수 있었고, 전문가의 분석을 통해 자신의 디지털 마케팅 활동을 크게 개선할 수 있는 통찰력을 얻게 됩니다.
데이터가 많을 수록 효율적인 그래프 DB
그래프 데이터베이스를 사용하는 가장 큰 장점은 여러 노드의 관계를 한눈에 볼 수 있다는 것입니다. 두 가지 노드를 비교 분석하는 것은 테이블 데이터로도 가능하지만, 그만큼 시간은 더 오래 걸릴 수 있습니다. 하지만 엑셀 또는 구글 시트의 스크롤이 끝이 없을 정도로 더 많은 데이터를 비교해야 한다면 어떨까요? 그런 상황에서 분석을 도출할 때 관계형 데이터베이스만 의존하는 것은 상당히 비효율적입니다.

아젠스그래프의 그래프 기술을 응용한 AG Cloud Express는 보다 시각적으로 데이터를 연결하고 볼 수 있도록 도와줄 수 있습니다. 새로운 그래프 기반 클라우드 서비스를 지금 사용해보세요!
AG Cloud Express에 데이터를 연결해보세요!
이처럼 모의 시나리오를 통해 AG Cloud Express와 AG Viewer의 새로운 기능들을 살펴봤습니다. AG Cloud Express를 사용하면 간단한 데이터 설정과 쿼리 실행으로 상당한 수준의 분석을 수행할 수 있습니다. 미가공 데이터를 모델링할 때 엣지에 속성값을 포함했다면, 엣지의 굵기를 조절하는 기능을 통해 더 명확한 통찰력을 얻을 수 있습니다.

AG Cloud Express는 아직 개발 초기 단계이지만, AGViewer 덕분에 여러 노드 간의 관계를 찾거나, 테이블에 있던 속성값을 노드 또는 엣지에 입력하는 등 여러 기본 기능을 수행할 수 있습니다. 엣지에 마우스를 갖다 대면 속성값을 볼 수 있는데(데이터 모델링에 따라 다를 수 있음), 예를 들어 캘리포니아와 mens / unisex 사이의 엣지를 보면 event total 값(방문 수)이 14,232임을 알 수 있습니다. 이는 캘리포니아와 해당 항목의 페이지의 방문 수가 14,232건 발생했다는 것을 의미합니다.

Query Editor 박스를 통해 그래프 쿼리 언어인 Cypher를 입력할 수 있습니다. Cypher를 사용하는 그래프 DB 전문가들이 활용한다면 데이터 분석을 더 효율적으로 수행할 수 있습니다.
앞으로는 그래프 유사성, 클러스터링 및 최단 경로와 같은 고급 그래프 알고리즘이 추가될 예정입니다. 이러한 분석 알고리즘이 AG Cloud Express에 추가되면 더 깊은 수준의 분석이 가능해질 것입니다. 이미 수많은 비즈니스 성과를 개선해오던 비트나인의 그래프 기술은 출시 예정인 엔터프라이즈 클라우드 기반 그래프 시각화 서비스인 ‘Cloud AG’에 계속될 것입니다. 유료판 그래프 분석 서비스가 나오기 전까지는 AG Cloud Express로 간편한 데이터 분석을 시작해 보시기 바랍니다!
그래프 시각화 클라우드 서비스 AG Cloud Express
무료로 사용해 보세요
제품 및 기술문의
070-4800-3517 | agens@bitnine.net