
Introduction
데이터 플로우 모델링은 기존의 DFD(Data Flow Diagram)를 통해 데이터 정보의 흐름을 논리적으로 모델링하는 기법으로, 시스템 내에서 데이터가 어떻게 처리되는지를 파악하고 관리하는데 활용됩니다. 그러나 그래프 데이터베이스를 이용하여 데이터 플로우 모델링을 구현할 경우, 데이터의 동적인 흐름을 더욱 직관적으로 파악하고 설계할 수 있습니다. 이 글에서는 그래프 데이터플로우 모델링의 적용 가능성과 다양한 예시를 상세히 살펴보겠습니다.
그래프 데이터플로우 모델링의 적용 예시
1. 행위에 대한 경로 모델링 (Pathfinding)
그래프 데이터플로우 모델을 이용하여 위치와 공간 정보를 노드로 표현하고, 경로의 전후 관계를 에지로 모델링함으로써 행위에 대한 동적인 데이터 흐름을 표현할 수 있습니다. 예를 들어, 악성코드 침해행위 분석에서는 악성코드의 활동 경로를 그래프로 표현하고 이를 기반으로 새로운 침해 패턴을 탐지할 수 있습니다.

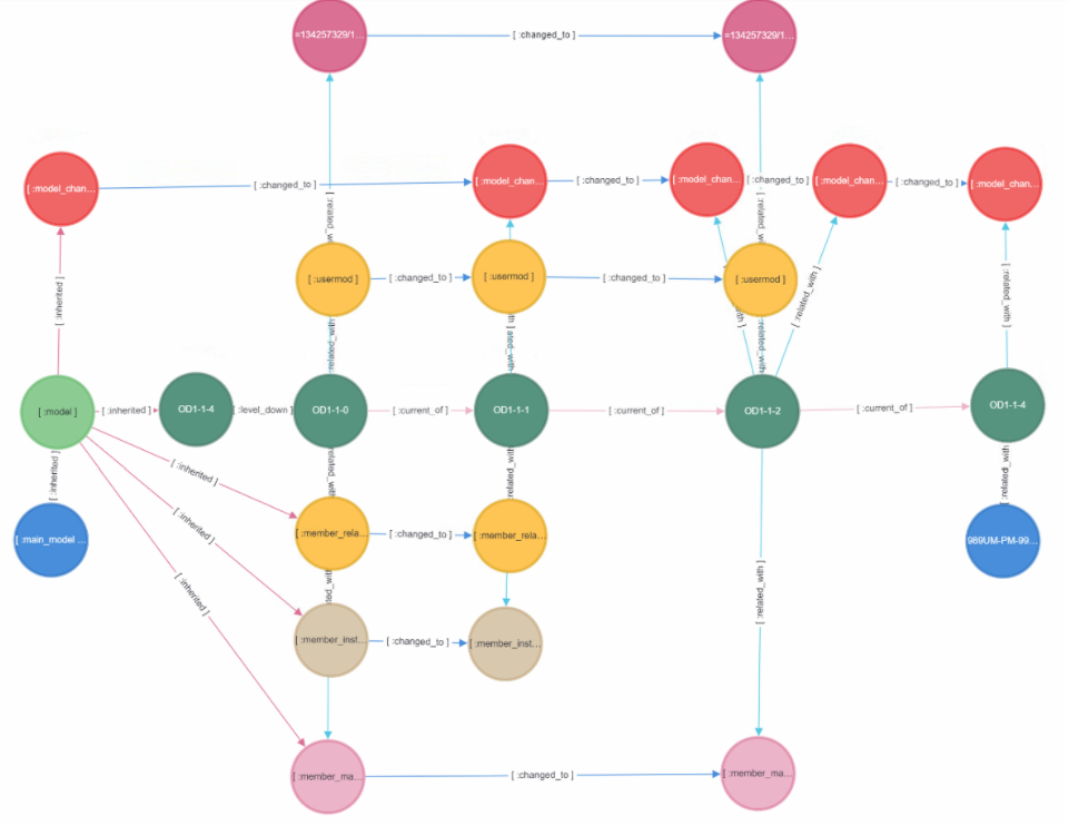
2. 업무에 대한 프로세스 및 이력관리 모델링
그래프 데이터플로우 모델을 적용하여 제품 설계 데이터의 이력 관리 시스템을 구축할 수 있습니다. 제품 설계에 따른 일련의 순번이 점과 선의 그래프로 연결되어 데이터가 어떻게 수정 및 변화되는지 확인할 수 있습니다. 이를 통해 제품 설계의 효율성을 높이고 변경 이력을 보다 투명하게 관리할 수 있습니다. 또한 물류 및 운송 흐름 관리 시스템에서도 그래프 데이터플로우 모델을 활용하여 물류 프로세스를 효율적으로 관리하고 최적화할 수 있습니다.

그래프 데이터플로우 모델링의 가치와 활용
그래프 기반의 데이터 플로우 모델링을 통해 얻어지는 가치는 다음과 같습니다.
1. 데이터의 흐름을 자유자재로 저장 및 활용
그래프 데이터플로우 모델은 데이터의 흐름을 자유롭게 저장하고 활용할 수 있는 장점을 가지고 있습니다. 예를 들어, 금융 기관에서는 그래프를 이용하여 고객들 간의 자금 이동을 모델링할 수 있습니다. 이를 통해 자금 이동 패턴을 파악하고 금융 거래의 흐름을 빠르게 분석할 수 있습니다. 또한 소셜 미디어 플랫폼에서는 그래프 데이터플로우 모델을 활용하여 사용자들 간의 관계를 파악하고, 친구 추천 시스템이나 광고 타겟팅에 활용할 수 있습니다. 이렇게 데이터의 흐름을 자유자재로 저장하고 분석함으로써 보다 정확하고 효율적인 서비스를 제공할 수 있습니다.
예시 1: 금융 거래 분석
- 그래프 데이터플로우 모델을 사용하여 은행에서 고객들의 자금 이동 패턴을 파악합니다.
- 이를 통해 이상 거래를 감지하고 부정 행위를 빠르게 탐지할 수 있습니다.
- 고객들 간의 금융 거래 패턴을 파악하여 맞춤형 금융 상품을 제안합니다.
예시 2: 소셜 미디어 친구 추천 시스템
- 소셜 미디어 플랫폼에서 그래프 데이터플로우 모델을 활용하여 사용자들 간의 친구 관계를 파악합니다.
- 이를 기반으로 새로운 친구 추천을 제공하여 사용자들의 소셜 네트워크를 확장시킵니다.
- 그래프 데이터플로우 모델을 사용하여 사용자들의 관심사와 활동을 파악하여 타겟팅 광고를 제공합니다.
2. 이력 관리모델에서의 Event 관리가 용이
그래프 데이터플로우 모델을 활용하면 이력 관리모델에서의 Event 관리가 용이해집니다. 예를 들어, 제품 개발팀에서는 제품 설계의 각 단계마다 발생하는 이벤트를 그래프로 모델링할 수 있습니다. 이를 통해 제품의 개발과정을 체계적으로 파악하고 변경 이력을 추적할 수 있습니다. 또한 이력 관리를 통해 제품의 품질 향상에 도움이 될 수 있습니다.
예시 1: 제품 설계 이력 관리
- 그래프 데이터플로우 모델을 사용하여 제품의 설계 과정에서 발생하는 이벤트를 파악합니다.
- 각 단계마다의 변경 사항과 수정 사항을 그래프로 표현하여 제품 개발 과정을 추적합니다.
- 이력 관리를 통해 제품의 품질 향상과 결함 예방에 기여합니다.
예시 2: 물류 프로세스 관리
- 그래프 데이터플로우 모델을 사용하여 물류 및 운송 프로세스에서 발생하는 이벤트를 파악합니다.
- 물류 네트워크의 모든 단계를 그래프로 표현하여 물류 흐름을 파악하고 비용을 최적화합니다.
- 이력 관리를 통해 물류 프로세스의 효율성을 높이고 재고 관리를 최적화합니다.
결론
그래프 데이터플로우 모델링은 데이터의 흐름을 자유롭게 저장하고 활용하며, 이력 관리모델에서의 Event 관리를 용이하게 합니다. 데이터의 동적인 흐름을 효과적으로 모델링하고 분석하는데 활용될 수 있으며, 다양한 분야에서의 적용 가능성을 확인할 수 있습니다. 이러한 가치와 활용성을 통해 그래프 데이터플로우 모델링은 데이터 관리와 분석에 있어서 가치 있는 도구로서 가치가 있습니다.
글 : 정두희 책임 ( 비트나인 서비스분석팀 )
'RESEARCH & REPORT > 그래프 기술' 카테고리의 다른 글
| GDB를 활용한 FDS 데이터 모델링 및 방법론 (0) | 2023.09.03 |
|---|---|
| 그래프 기반 고객 유사도 분석: Adamic Adar 유사도와 Link Prediction (2) | 2023.09.03 |
| IoT를 위한 그래프 기술: 데이터 관리와 고객 서비스 관점 (0) | 2023.02.23 |
| 그래프 시각화 : 복잡한 관계를 한눈에 보여주는 기술 - Part. 2 (0) | 2023.02.09 |
| 그래프 DB: Chat GPT의 핵심 기술 (0) | 2023.01.30 |