본 글은 지난 추천 시스템 글에 이어 그래프 모델링으로 데이터의 흐름을 짧고 간결하게 파악해보고자 한다.

분석 관점에서의 데이터 플로우 모델
데이터 플로우 모델은 본래 설명 데이터가 시스템에 의해서 어떻게 처리되는지를 모델링하는 기법이며, DFD(Data Flow Diagram)를 통하여 데이터 정보 흐름의 논리적 도식 모델을 제공하고 관리할 수 있었다.
그래프에서도 이처럼 데이터 정보의 흐름 및 순차를 고려한 모델링이 가능하며 기존의 DFD의 데이터 정보 흐름이 정의가 되어있다면 그래프에서도 모델 적용이 가능하며 오히려 기존의 데이터 모델보다 그래프의 점과 선의 연결이라는 특성을 활용하여 동적인 데이터의 흐름을 좀 더 직관적으로 표현하고 설계할 수 있다.
그래프 데이터플로우 모델링이 적용 가능한 예시는 여러 가지가 존재한다.
먼저, 행위에 대한 경로를 모델링하는 패스파인딩에서 적용 가능하다. 점과 선으로 이루어진 그래프 모델을 이용하여 위치 및 공간의 정보가 주어진다면 노드로 구현 가능하며, 경로에 대하여 전후 관계를 엣지로 모델링한다면 데이터 모델 자체가 행위에 대한 경로의 동적 데이터 흐름을 잘 표현하고 활용할 수 있다. 이를 활용 가능한 분야는 공간정보 분석, 지리정보 분석, 내비게이션, 악성코드 침해행위 패턴 분석 등이 될 수 있다.

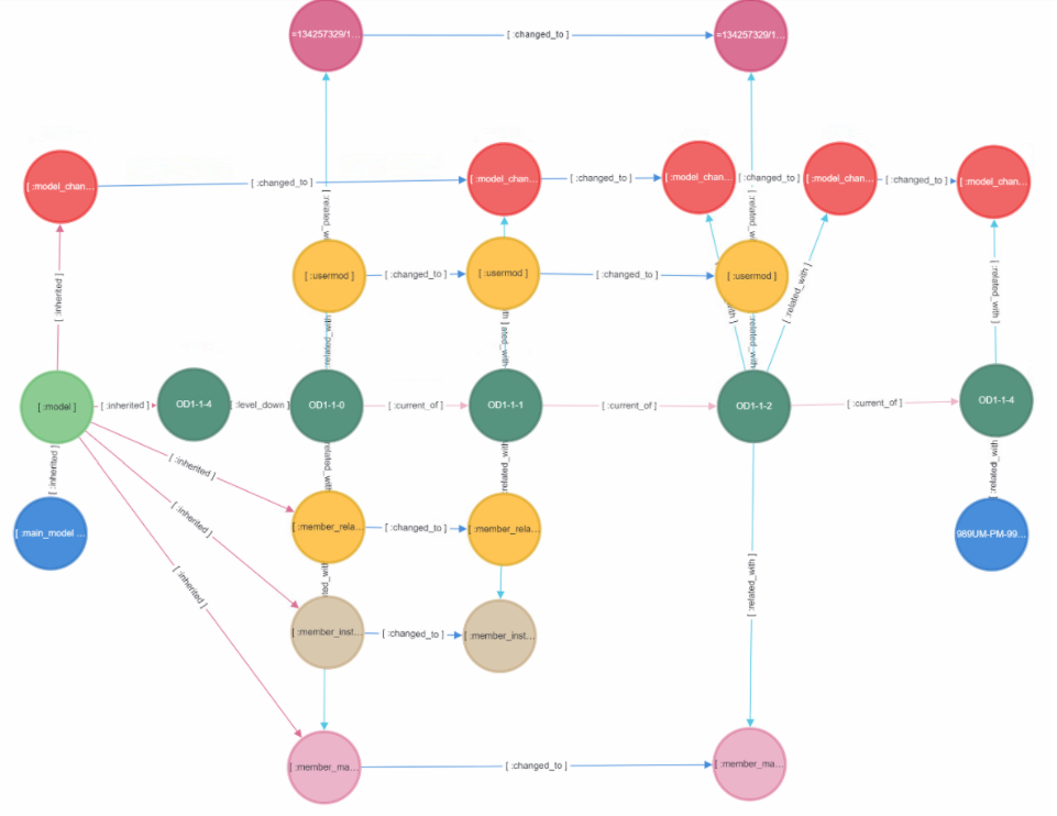
다음으로는, 업무에 대한 프로세스 및 이력관리 모델링을 할 때 적용이 가능하다. 가령 제품 설계 데이터에 대한 이력관리 시스템에 적용할시에, 제품 설계에 대한 일련의 순번이 있으며, 이 순번에 따라서 데이터 모델이 어떻게 수정 및 변화가 되는지 그래프 모델링을 통하여 확인이 가능하다. 또한 물류 및 운송 흐름 관리시스템에서도 적용한다면 관리하기 용이하다. 물류의 프로세스를 점과 선의 그래프로 연결하여 데이터를 저장하여 관리하고 불필요한 비용과 시간을 단축하여 전체 물류 네트워크를 최적화하는데 이점이 있다.

데이터 플로우 그래프 모델링의 2가지 VALUE
데이터 플로우 모델을 그래프로 적용시 대표되는 Value는 다음의 2가지라 할 수 있다.
(1) ‘데이터의 흐름을 자유자재로 저장 및 활용’할 수 있다는 장점이 있다. 데이터 흐름 자체를 Flow 차트가 아닌 점과 선의 그래프 데이터 구조로 저장할 수 있어서 좀 더 직관적으로 데이터의 흐름을 파악할 수 있다. 이때, 모델링할 시 주의할 점이 있다면 Label의 정의가 중요할 것이다. 데이터의 특성을 잘 분류하여 동류의 특성을 가진 데이터들은 같은 Label에 저장을 하길 권고한다.
(2) ‘이력관리모델에서의 Event관리가 용이’하다. 기존의 이력 관리 모델은 메타성 정보를 가지고 있는 Table을 Event가 발생 시 주기적으로 업데이트하면서 동시에 Event들은 로그성 데이터로 쌓으면서 따로 관리해왔다. 그래프를 적용한 모델에서는 각 Event에 따른 변화되는 내용을 참조하는 링크로 연결하여 관리할 수 있어 이력 변화에 대한 관리에 있어서도 용이한 점이 있다.
↓이력 데이터 관리 USE CASE가 궁금하다면 아래 글 확인!↓
AgensGraph Use Case: 제조 데이터 이력관리 시스템 구축
RDB와 GDB의 장점을 함께 구현한 사례 Background 글로벌 유명 저널인 포브스(Forbes)와 세계 최고 연구 기관인 가트너(Gartner)는 AI 기술을 효율적으로 실현하기 위한 핵심기술로 그래프 기술(Graph Technolo
bitnine.tistory.com
다음 편 예고: 그래프 모델링으로 알아보는 마스터 데이터 관리 (MDM)
다음 그래프 모델링 시리즈의 주제는 많이 들어봤을 것이다. 마스터 데이터 관리 (Master Data Management)는 분리된 데이터베이스 등을 통합하는 데이터베이스 관리 시스템으로, 비트나인의 아젠스그래프는 모기업에 MDM을 구축한 경우가 있다. 다음 주제에는 두 가지의 적용 사례를 통해 마스터 데이터 관리가 무슨 개념인지와 어떤 장점이 있는지 알아볼 것이다.
글: 비트나인 그래프 AI 센터
멀티모델 그래프데이터베이스 AgensGraph
60일간 무료로 사용해 보세요
bitnine.net/agensgraph-downloads/
제품 및 기술 문의
070-4800-3517 | agens@bitnine.net
'USE CASES > 사례 연구' 카테고리의 다른 글
| 그래프 FDS로 부정 환급 사기 적발하는 방법 (0) | 2021.05.14 |
|---|---|
| 그래프 FDS로 신용 카드 사기 적발하는 방법 (0) | 2021.05.04 |
| 그래프 FDS로 잠재적인 보험 공모 사기 적발하는 방법 (0) | 2021.04.26 |
| 그래프 모델링으로 알아보는 추천 시스템 (0) | 2021.03.29 |
| 그래프 모델링으로 알아보는 FDS (0) | 2021.03.19 |